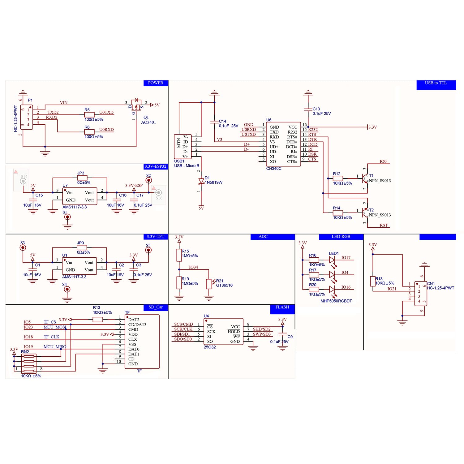
3 5 Inch Esp32 Display Esp32 3248s035c Capacitive Touch Screen | Desertcart Croatia